【電路收藏】PMOS開關電路-負載開關-KIA MOS管
信息來源:本站 日期:2022-11-11
利用PMOS設計一個開關電路,實現一款設備的開關控制。被控設備12V供電,供電電流小于3A即可。且為了提高響應速度,使流過該設備的電流盡可能的大。該設備內阻大約為6ohm。
產品參數
VDS-30V
ID-4.2A(VGS=-10V)
RDS(ON)<60mohm(VGS=-10V)
<65mohm(VGS=-4.5V)
<120mohm(VGS=-2.5V)
VGS±12V
等效電路
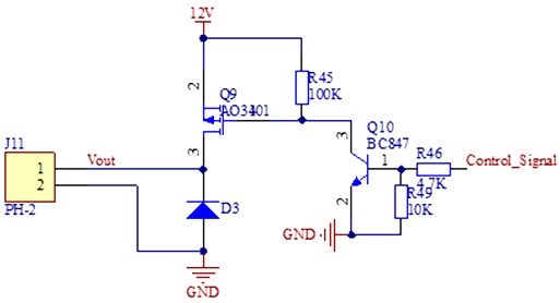
設計并調試好的電路如下圖所示,由于供電電壓和驅動電壓均可以使用12V,所以采用了如下較為簡單的方案。
如圖所示,Q9 AO3401的柵極(G)通過100k電阻上拉到12V,源級(S)直接連接至12V電源側,漏極(D)連接到被控設備,被控設備兩端并聯二極管,用于關斷設備后,釋放被控設備上的能量。
在默認情況下,Q9 A03401的柵極被拉到12V,此時Vgs=0,PMOS處于截止狀態,被控設備關斷。
為了實現對PMOS的控制,后邊增加了一級PNP構成的電路,當Control_Signal為高電平時,此時Q10 NPN三極管處于導通狀態,使得Q9的柵極拉到GND,此時Q9 AO3401 VGS之間的電壓為-12V,Q9處于導通狀態。
反之當Control_Signal為低電平時,Q10 NPN三極管處于截止狀態,此時Q9的柵極重新被R45拉高到12V電源上,Q9恢復截止狀態。
控制邏輯如下:
通過以上分析,使用該電路,便利用PMOS實現了一個最基本的負載開關功能。
聯系方式:鄒先生
聯系電話:0755-83888366-8022
手機:18123972950
QQ:2880195519
聯系地址:深圳市福田區車公廟天安數碼城天吉大廈CD座5C1
請搜微信公眾號:“KIA半導體”或掃一掃下圖“關注”官方微信公眾號
請“關注”官方微信公眾號:提供 MOS管 技術幫助
免責聲明:本網站部分文章或圖片來源其它出處,如有侵權,請聯系刪除。
