高通濾波器和低通濾波器的區別-KIA MOS管
信息來源:本站 日期:2024-12-17
高通濾波器(High-Pass Filter, HPF)
作用:允許高頻信號通過,抑制低頻信號。
頻率響應:
通帶:截止頻率以上的頻率可以通過。
阻帶:截止頻率以下的頻率被逐漸衰減。
低通濾波器(Low-Pass Filter, LPF)
作用:允許低頻信號通過,抑制高頻信號。
頻率響應:
通帶:截止頻率以下的頻率可以通過。
阻帶:截止頻率以上的頻率被逐漸衰減。
電路結構
低通濾波器的電路結構中,電容放在輸出端,電感放在輸入端,使電壓相位滯后。(電容、電阻串聯)
高通濾波器的電路結構中,電容放在輸入端,電感放在輸出端,使電壓相位超前。
例一如下圖,FB為feedback反饋參考電壓,通過調整R1和R2分壓可以計算得到Vout。C1和R2串聯至接地,C1相當于輸入、R2相當于輸出,分析得出電容在輸入因此為超前電壓相位(高通),因此C1是相位補償電容,有加速穩定輸出電壓的作用,相位補償解決振鈴問題。
R1、R2與輸出電壓相關,作用是調整輸出電壓。C1是相位補償電容,有加速穩定輸出電壓的作用。
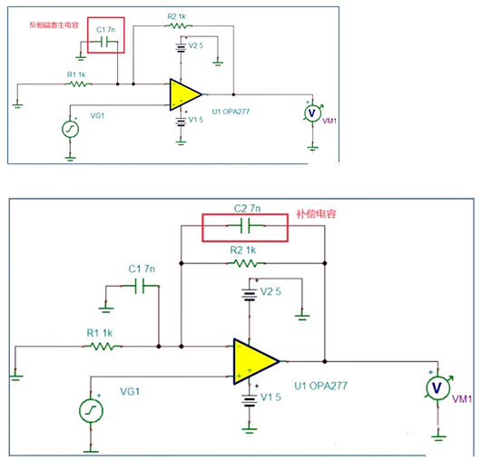
例二如下圖,R2和C1串聯接入地線,R2為輸入、C1為輸出(低通),電壓滯后,因此可以在R2上并聯C2,使C2和R1構成高通濾波器Q,使相位超前,達到相位補償的作用。
例三如下圖,低通為輸入R和輸出C。高通為輸入C和輸出R。
高通濾波器和低通濾波器的區別
低通濾波器只允許低于特定截止頻率的信號通過,而阻止或減弱高于這個頻率的信號的電子器件。它在音頻處理、無線通信和數據轉換等領域中非常重要。
高通濾波器與低通濾波器相反,它允許高于特定截止頻率的信號通過,同時抑制低于這個頻率的信號。高通濾波器在圖像處理、音頻放大和電子噪聲過濾等方面具有廣泛應用。
低通濾波器的電路結構中,電容放在輸出端,電感放在輸入端,而高通濾波器的電路結構中,電容放在輸入端,電感放在輸出端。此外,低通濾波器可以抑制高頻信號,而高通濾波器可以抑制低頻信號。
傳遞函數:高通濾波器的傳遞函數在低頻時衰減,而在高頻時增益較高;低通濾波器的傳遞函數在低頻時增益較高,而在高頻時衰減。
頻率響應曲線:高通濾波器的頻率響應曲線在低頻時呈下降趨勢,而在高頻時呈上升趨勢;低通濾波器的頻率響應曲線在低頻時呈上升趨勢,而在高頻時呈下降趨勢。
響應特性:高通濾波器會通過高頻信號而阻止低頻信號的傳遞;低通濾波器會通過低頻信號而阻止高頻信號的傳遞。
聯系方式:鄒先生
座機:0755-83888366-8022
手機:18123972950(微信同號)
QQ:2880195519
聯系地址:深圳市龍華區英泰科匯廣場2棟1902
搜索微信公眾號:“KIA半導體”或掃碼關注官方微信公眾號
關注官方微信公眾號:提供 MOS管 技術支持
免責聲明:網站部分圖文來源其它出處,如有侵權請聯系刪除。
