mosfet驅動電路,原理圖,工作原理詳解-KIA MOS管
信息來源:本站 日期:2025-04-08
mosfet驅動電路設計要求:
1、當開關管導通時,驅動電路應能提供足夠大的充電電流,使mos的柵極和源極之間的電壓迅速升高到所需值,保證不僅開關管能快速開啟而且在上升沿也沒有高頻振蕩。
2、在開關導通期間,驅動電路要保證mos管的柵源極間電壓保持穩定可靠導通。
3、在關斷的瞬間,驅動電路要提供一條阻抗盡可能低的通路,快速將mosfet柵極和源極之間的電容電壓放電,保證開關管能夠快速關斷。
4、電路結構要簡單、高效、可靠。
5、相應地應用電氣隔離。
mosfet驅動電路的原理是通過調節柵極電壓控制漏源極的導通狀態,利用柵極電容充放電實現快速開關。
電壓驅動特性
mosfet是電壓控制器件,柵極與源極間通過氧化層隔離,導通狀態由柵源電壓(VCs)決定。
N溝道增強型mosfet需施加正向VCs(高于閾值電壓)形成導電溝道,使漏源極導通;關斷時Vcs需降至閾值以下或施加負壓。
柵極電容與充放電
關鍵參數:輸入電容(CISS)、輸出電容(COSS)、反饋電容(CRSS)共同影響開關速度。
動態過程:
導通:驅動電路需以低阻抗快速對柵極電容充電,縮短上升時間(TR)。
關斷:需提供低阻抗放電回路,加速Vcs下降。
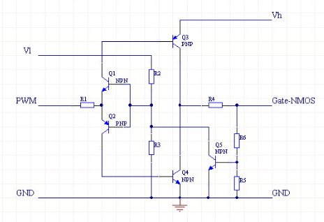
用于NMOS的驅動電路
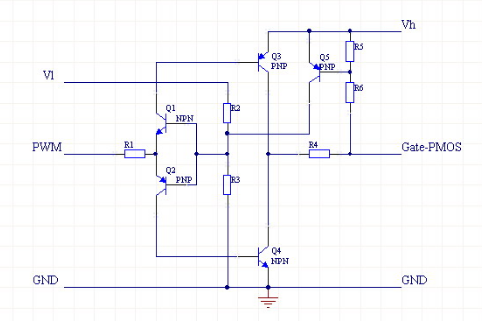
用于PMOS的驅動電路
針對NMOS驅動電路簡單分析:
Vl和Vh分別是低端和高端的電源,兩個電壓可以是相同的,但是Vl不應該超過Vh。
Q1和Q2組成了一個反置的圖騰柱,用來實現隔離,同時確保兩只驅動管Q3和Q4不會同時導通。
R2和R3提供了PWM電壓基準,通過改變這個基準,可以讓電路工作在PWM信號波形比較陡直的位置。
Q3和Q4用來提供驅動電流,由于導通的時候,Q3和Q4相對Vh和GND最低都只有一個Vce的壓降,這個壓降通常只有0.3V左右,大大低于0.7V的Vce。
R5和R6是反饋電阻,用于對gate電壓進行采樣,采樣后的電壓通過Q5對Q1和Q2的基極產生一個強烈的負反饋,從而把gate電壓限制在一個有限的數值。這個數值可以通過R5和R6來調節。
最后,R1提供了對Q3和Q4的基極電流限制,R4提供了對MOS管的gate電流限制,也就是Q3和Q4的Ice的限制。必要的時候可以在R4上面并聯加速電容。
聯系方式:鄒先生
座機:0755-83888366-8022
手機:18123972950(微信同號)
QQ:2880195519
聯系地址:深圳市龍華區英泰科匯廣場2棟1902
搜索微信公眾號:“KIA半導體”或掃碼關注官方微信公眾號
關注官方微信公眾號:提供 MOS管 技術支持
免責聲明:網站部分圖文來源其它出處,如有侵權請聯系刪除。
