led亮度調節電路,簡單好用,原理圖分享-KIA MOS管
信息來源:本站 日期:2024-02-02
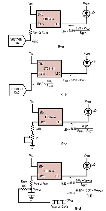
實現LED調光的方法有4種,如圖所示。
圖-a所示為用電壓型DAC來實現調光,ILED與VDAC的關系:
ILED="3850"(0.8V-VDAC)/RSET
RSET≥Rmin (Rmin為不使ILED>1A)
圖-b所示為用電流型DAC來實現調光,ILED與IDAC的關系:
ILED="3850"×IDAC
IDAC≤0.8V/Rmin
圖-c所示為用電位器來調光,ILED與電位器電阻RPOT的關系:
ILED=3850×0.8V/(Rmin+RPOT)
圖-d所示為用PW信號來調光,PWM的頻率≥10kHz,其ILED與PWM的占空比D及幅值電壓DVCC的關系:
ILED=[0.8V-(D%×VDVCC)]/RSET
簡單的LED調光電路
這個LED調光電路,具有2個晶體管,1個電阻器和2個電位器。典型的段式顯示器LED每段功耗約為25mA,應使用電阻器將電流限制在此值。如果要對六位顯示器進行電流限制,則至少需要42個串聯電阻。
段式顯示器不再需要串聯電阻器,從而簡化了PCB設計和構造。該電路只是一個具有可變電壓輸出的穩壓器。
LED的亮度取決于輸出電壓。由于穩壓器是可變的,因此LED的亮度也是可變的。電位計P1用于粗略調整,而P2用于以更精細的分辨率調整亮度。穩壓器電路的輸出可在0至4.3伏范圍內變化。
在調諧電路之前,將電位器設置為零點,然后慢慢調整電位器,直到達到所需的亮度。在典型的六段配電中,最大電流不得超過1安培。例如:如果一個段每個段消耗25mA,則六位數顯示器的7段將消耗大約1050mA。這比1安培多一點!晶體管T1必須散熱,因為高電流消耗會產生大量散熱。
聯系方式:鄒先生
聯系電話:0755-83888366-8022
手機:18123972950(微信同號)
QQ:2880195519
聯系地址:深圳市福田區金田路3037號金中環國際商務大廈2109
請搜微信公眾號:“KIA半導體”或掃一掃下圖“關注”官方微信公眾號
請“關注”官方微信公眾號:提供 MOS管 技術幫助
免責聲明:本網站部分文章或圖片來源其它出處,如有侵權,請聯系刪除。
