SiC MOSFET電路大功率多管并聯實例分享-KIA MOS管
信息來源:本站 日期:2023-04-18
SiC 功率電子器件的主要優點是開關頻率高、導通損耗低、效率更高且熱管理系統更簡單。與硅基轉換器相比,由于 SiC 功率系統具有這些優勢,因此能夠在要求高功率密度的應用(如太陽能逆變器、儲能系統(ESS)、不間斷電源 (UPS) 和電動汽車)中優化性能。
但是,由于高電壓轉換速率 (dv/dt) 和電流轉換速率 (di/dt) 是 SiC 功率器件的固有特性,使其與硅基電路相比,這些電路對串擾、誤導通、寄生諧振和電磁干擾 (EMI) 更為敏感。將功率 MOSFET 并聯時,設計人員必須更密切地注意如何最大限度降低這些影響,因為器件之間的電流分配不均會影響性能。
例如,在開關瞬變過程中,在并聯中增加一個器件會使 di/dt 倍增,從而可能導致更大的電壓過沖。此外,任何寄生電感都可能產生與反饋機制耦合的諧振,從而只會使電流不平衡的情況變得更糟。在這種情況下,PCB 設計人員必須特別注意要降低寄生電感。
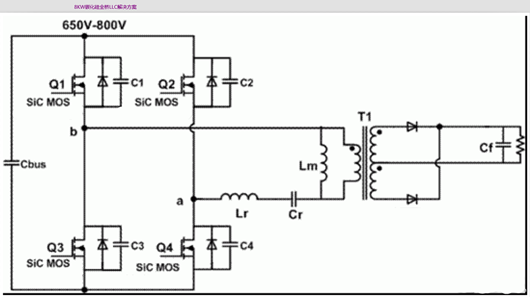
大功率多管并聯實例
SiC MOSFET第三代半導體材料,是一種寬禁帶半導體(禁帶寬度>2eV,而SI禁帶寬度僅為1.12eV),因其具有寬帶隙、高臨界擊穿電場、高熱導率、高載流子飽和漂移速度等特點,適用于高溫、高頻、大功率等應用場合。
1、要求驅動器具有更高的門極峰值輸出電流、更高的dv/dt耐受能力。
2、要求驅動器的傳播延遲很低且抖動量很小,以便有效傳遞高開關頻率下的非常短的脈沖。
3、要求驅動器具有雙路輸出端口。
4、支持高開關頻率(開關頻率至少支持400KHz)
5、支持高安全隔離電壓
6、3-5V的負壓關斷,開啟要18V-20V。碳化硅N溝道功率MOSFET與硅MOSFET和硅IGBT解決方案相比,提高了性能,同時降低了高壓應用的總成本。SiC MOSFET具有高效率,可實現更輕、更緊湊的系統,并具有更高散熱能力和更低開關損耗。
聯系方式:鄒先生
聯系電話:0755-83888366-8022
手機:18123972950
QQ:2880195519
聯系地址:深圳市福田區金田路3037號金中環國際商務大廈2109
請搜微信公眾號:“KIA半導體”或掃一掃下圖“關注”官方微信公眾號
請“關注”官方微信公眾號:提供 MOS管 技術幫助
免責聲明:本網站部分文章或圖片來源其它出處,如有侵權,請聯系刪除。
