【圖解】使用運算放大器和MOSFET構建電流負載-KIA MOS管
信息來源:本站 日期:2021-12-27
測試電源和電池需要電流負載,該電流負載能夠吸收大電流并消耗大量功率。只需使用一個運算放大器和一個功率MOSFET就可以構建一個簡單而準確的電流負載,如圖1所示。
圖1這種簡單的電流負載和并聯的MOSFET可用于更大的電流和功耗。
通過以下公式得出通過Q1的電流:
可以通過更改參考電壓(V REF)輕松控制它。運算放大器應具有低輸入失調電壓,并能夠通過單電源供電。
如果電路需要能夠吸收大電流或消耗數十瓦的功率,則可以使用一個運算放大器來控制多個并聯工作的MOSFET。
但是,簡單地并聯MOSFET會產生兩個不良影響。一方面,導通閾值通常在晶體管之間(即使是同一型號)也有所不同,并且它們的閾值具有負溫度系數。
這意味著開始時每個晶體管中的漏極電流之間可能會有很大的差異,一旦晶體管預熱,其閾值就會降低,從而進一步增加電流并使之更熱。
為了均衡晶體管電流,可以添加一個與每個晶體管的源極串聯的小電阻器。為使此效果有效,源電阻兩端的壓降必須與閾值相當,這使其成為很大一部分電壓。
結果是均衡電阻會耗散大功率,并且它們兩端的壓降會消耗到電路可以工作的最小電壓。
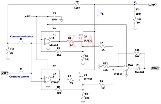
建立高電流,高功率負載的更好方法是分別控制每個MOSFET,避免由于閾值擴展而引起的電流不平衡。圖2示出了兩個并聯的這種電路塊,但如果需要,可以添加更多的電路塊。
在跳線J1閉合且J2斷開的情況下,電路以恒定電流模式工作,總負載電流由下式給出:
如果檢測電阻相等(R 2 = R 5 = R S),則總負載電流為:
圖2此電流負載原理圖使用兩個獨立控制的MOSFET。
為了測量總負載電流,我們需要對每個晶體管的電流求和,在這種情況下,需要將所有感測電阻器的壓降相加。
通常,這是由一個反相加法器和一個由兩個運算放大器構成的反相器完成的。缺點是由于加法器輸出端的電壓反轉,它們需要雙極性電源。
本設計展示了一種使用電阻R 7和R 8以及僅一個運放的增加電壓降的更簡單方法。此添加的原理在圖3中說明。
N個電阻器中的每一個均由一個具有非常低阻抗的電壓源驅動,這就是在感測電阻器兩端施加的電壓降得到的阻抗。
圖3該圖說明了VOUT處的電壓求和。
如果沒有電流從VOUT端子汲取,根據基爾霍夫定律,我們可以:
對于兩個檢測電阻器,如圖2所示,U2A的同相輸入端的電壓是R 2和R 5兩端壓降之和的一半。
在通過U2A增益為2后,輸出電壓IMON是兩個檢測電阻器電壓的總和,可用于監視總負載電流。
通過并行添加更多基本模塊,并通過使用帶有模塊數量的等式3和5,我們可以對電路進行擴展,我們可以計算總負載電流和通過U2A放大之前的電流檢測輸出。方便地,一個四運算放大器可與三個電源模塊一起使用。
最后,可以使電流負載充當恒定電阻,這在測試某些電源時非常有用。
這是通過提供一部分負載電壓V L作為參考電壓來實現的。在跳線J2進入(和J1離開)的情況下,U1A和U1B的同相輸入端的電壓由V L決定,分壓器由R 9和R 10形成,因此負載電流變為:
從這里我們可以看到有效的負載電阻R L為:
通過調節分壓比或用電位計代替R 10,負載電阻可以從等式7計算得出的標稱值(圖2中的值為2.55Ω)變為R 10 = 0時的幾乎無窮大。
聯系方式:鄒先生
聯系電話:0755-83888366-8022
手機:18123972950
QQ:2880195519
聯系地址:深圳市福田區車公廟天安數碼城天吉大廈CD座5C1
請搜微信公眾號:“KIA半導體”或掃一掃下圖“關注”官方微信公眾號
請“關注”官方微信公眾號:提供 MOS管 技術幫助
免責聲明:本網站部分文章或圖片來源其它出處,如有侵權,請聯系刪除。
